根据教育部统一安排,2025年成人高校招生全国统一考试(简称成人高考)将于2025年10月18日至19日举行。招生类型分高中起点升本科(以下简称高起本)、高中起点升专科(以下简称高起专)和专科起点升本科(以下简称专升本)三种。在校学习形式分脱产、非脱产两种,脱产最短学习时间为:高起本四年、高起专和专升本两年,非脱产最短学习时间为:高起本五年、高起专和专升本两年半。
自治区2025年成人高考报名工作分为网上报名、网上审核、网上缴费3个阶段进行,考生报名条件依据《新疆维吾尔自治区2025年成人高校招生办法》执行。考生一般应在户口所在地报名并参加考试,确需在非户口所在地报考的,原则上应在工作或居住所在地报考。非户口所在地考生持有效期内本人“居住证”或“社保证明”等材料,可在当地报名考试。参加全国统考和免试入学的所有考生均需办理报名手续。
网上报名阶段(2025年9月10日12时至17日24时):考生登录“新疆教育考试院官方网站(www.xjzk.gov.cn,下同)”点击首页下方“网上报名”进入“新疆成人高考报名”系统,网上确认《自治区2025年全国成人高校招生报名诚信考试承诺书》,了解自治区成人高考政策规定,查询学校招生的有关情况,按照系统的提示和要求,填写个人报考信息,上传本人近期免冠证件照片、本人二代身份证、学历证书、有关证件(证明)原件照片,填报个人意向志愿,等待审核结果反馈。专升本考生须上传经教育部审定核准的国民教育系列高等学校、高等教育自学考试机构颁发的专科毕业证书、本科结业证书以及《教育部学历证书电子注册备案表》(2001年之前毕业为《中国高等教育学历认证报告》)照片;高起专(本)考生须上传高中毕业证或中专(职)毕业证书照片;证书遗失者,需提供原毕业学校出具的与毕业证书同等效力的毕业证明照片。符合录取加分投档条件的考生(除民族加分、年龄加分考生),须填写《新疆维吾尔自治区2025年成人高校招生照顾加分考生登记表》(新疆教育考试院官方网站下载)。符合免试条件的考生,须填写《新疆维吾尔自治区2025年成人高校招生免试考生申请表》(新疆教育考试院官方网站下载)。
凡在填写报名信息时擅自更改学籍信息或者个人其他信息,凭假证或其他不符合报考条件的证件获得报名、考试、入学资格的,均属于违规行为,一经发现,一律取消其报考资格。
考生报名时务必按要求上传本人头像照片,照片要求:本人近期免冠、正面、彩色(浅蓝、白、浅灰背景)证件照,图像应真实表达考生本人相貌,不得对人像特征(如伤疤、痣、发型等)进行技术处理。照片中显示考生头部和肩的上部,不允许戴帽子、头巾、发带、墨镜;禁止对图像整体或局部进行镜像、旋转操作及过度美化处理。照片格式及大小:应符合JPEG标准,压缩品质系数不低于60,文件扩展名应为JPG,压缩后文件大小一般在20KB至40KB,规格为宽480像素*高640像素。上传照片需要与公安部户籍信息比对确认考生身份,考生须严格按照要求上传。由于考生上传照片与本人不一致等问题造成学信网无法注册或无法正常毕业的,由考生自行承担后果,自治区教育考试院不再进行照片更正。
网上审核阶段(2025年9月10日12时至18日24时):各地招生考试机构网上审核考生报考资格,向不符合报考条件考生反馈审核意见,要求提供电子档案资料不全、不清楚的考生及时提供原始资料复验。考生需修改错误信息、重新上传经审核不符合要求的证件(证明材料)照片。未按要求提供原始资料的,视为不符合报考条件。
网上缴费阶段(2025年9月18日12时至20日24时):完成网上报名并通过网上审核的考生在规定时间内进行网上缴费。报名考试费标准为每生每科次23元,高起专、专升本考生考试科目按3科次算,每生须缴纳报名考试费69元;高起本考生考试科目按5科次算,每生须缴纳报名考试费115元。所有成考报名考生均须缴费,未按时缴费的视为自愿放弃。
10月10日12时起,完成报考审核、缴费的考生在新疆教育考试院官方网站自行下载打印准考证。自治区2025年成人高考全疆共设16个考区,考点设在各地、州、市人民政府(行署)所在地的国家教育考试标准化考点。考生所选考区一经确认无法更改,因考区选择错误无法参加考试的考生,责任由考生个人承担。最终考点以考生《准考证》信息为准。
成人高考考试科目执行教育部规定,均采用教育部统一命制的试题,除“外语”科目外均使用国家通用语言文字答卷。
特别提示,成人高考继续实行网上填报志愿。考生网上报名时须填报“意向志愿”,填报1所院校的1个专业;成人高考成绩公布后,须在规定时间内再次登录志愿填报系统填报“正式志愿”,填报1所院校的1个专业。“正式志愿”作为考生投档、录取的依据。“正式志愿”与“意向志愿”的学习层次、科类必须相同,所报学校或专业可以不同。未在指定时间填报“正式志愿”的考生,系统将默认“意向志愿”为“正式志愿”,如果考生前期填报的“意向志愿”中的院校最终未安排专业招生计划导致考生未被录取,责任由考生个人承担。
考生可登录新疆教育考试院官方网站查看《关于做好新疆维吾尔自治区2025年成人高校考试招生工作的通知》详细内容。《新疆维吾尔自治区2025年成人高校招生照顾加分登记表》《新疆维吾尔自治区2025年成人高校招生免试入学申请表》考生在自治区教育考试院官方网站下载。
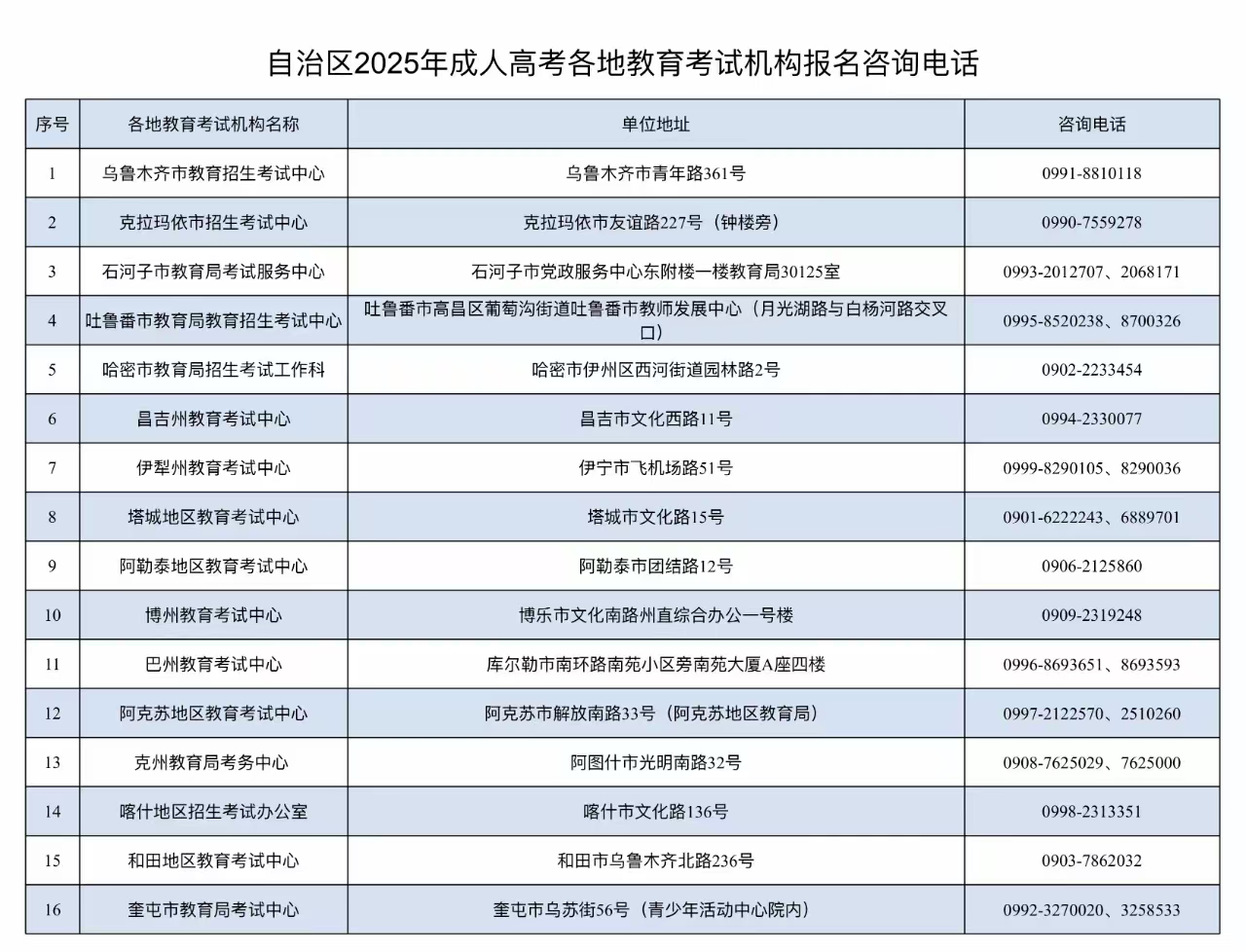
报名期间,考生如遇疑问,可在工作时间拨打所在地、州、市教育考试机构和成人高考报名点咨询电话咨询。
自治区教育考试院特别提示:1.考生网上报名内容是考生报名、考试、录取的重要依据。考生在报名、填报志愿时须认真核查本人姓名、性别、民族、二代身份证号、照片等重要信息,因填报信息错误造成的后果均由考生本人负责;2.自治区2025年成人高考报名、成绩公布、考生正式志愿填报、考生征集志愿填报及录取查询等相关事宜统一通过新疆教育考试院官方网站和官方微信公众号“新疆招生”发布,请考生切勿轻信其他报名渠道,非特殊原因勿让他人或机构代报,以避免个人报考信息出错;3.请考生牢记并妥善保管个人系统登录密码,在审核、缴费、网上下载打印准考证以及志愿填报期间均会使用密码。切勿轻易将密码转告他人,避免因密码泄露造成不良后果。
为了方便考生快速完成网上报名工作,自治区教育考试院免费向考生提供【智能证件照】工具,支持成人高考报名证件照拍摄、图片尺寸、背景色等处理。考生可通过百度手机App搜索“新疆教育考试院”,进入官方小程序使用该工具。


